taptap点点体育
首页
学院概况
学院简介
学院领导
专业介绍
教师队伍
组织机构
通知公告
学院动态
教学科研
党建工作
团学工作
就业创业
校招信息发布
就业创业指导
就业创业政策
就业手续办理
校友风采
理论学习
就业创业政策
首页
学院概况
通知公告
学院动态
教学科研
党建工作
团学工作
就业创业
校友风采
理论学习
就业创业政策
当前位置:
首页
>>
就业创业
>>
就业创业政策
>>
正文
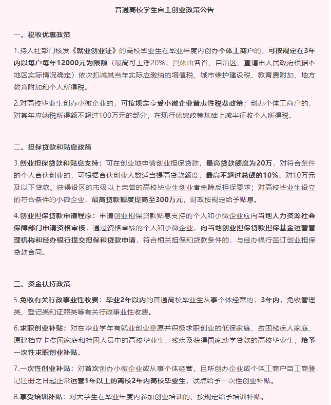
普通高校学生自主创业政策公告
2022-04-27 15:28
(点击:
)
[
文章下载
] [字号:
大
中
小
]
打印
收藏
上一条:2025年就业创业相关政策
下一条:普通高校学生应征入伍政策公告
【
关闭窗口
】
河南牧业经济学院taptap点点体育 地址:河南省郑州市惠济区英才街146号
联系电话:0371-63515159 邮编:450044